Posted inBlog Health Section
Can Brain Cells Really Regrow? The Surprising Science
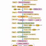
🧠 How Brain Cells Regenerate (The Science Explained) For many years, scientists believed something surprising:how brain cells regenerate Brain cells could never regenerate. If brain cells were damaged, they were…









